忌明火,手机,电池波等,开窗痛风 最好的预防煤气的方法是窗户上一定要装烟斗,晚上炉子一定要盖上,烟道开关一定要打开。
家庭中煤气中毒主要指一氧化碳中毒、液化石油气、管道煤气、天然气中毒,前者多见于冬天用煤炉取暖,门窗紧闭,排烟不良时,后者常见于液化灶具漏泄或煤气管道漏泄等。煤气中毒时病人最初感觉为头痛、头昏、恶心、呕吐、软弱无力,当他意识到中毒时,常挣扎下床开门、开窗,但一般仅有少数人能打开门,大部分病人迅速发生抽痉、昏迷,两颊、前胸皮肤及口唇呈樱桃红色,如救治不及时,可很快呼吸抑制而死亡。
煤气中毒依其吸入空气中所含一氧化碳的浓度 、中毒时间的长短,常分三型: (1)轻型:中毒时间短,血液中碳氧血红蛋白为10%--20%。表现为中毒的早期症状,头痛眩晕、心悸、恶心、呕吐、四肢无力,甚至出现短暂的昏厥,一般神志尚清醒,吸入新鲜空气,脱离中毒环境后,症状迅速消失,一般不留后遗症。
(2)中型:中毒时间稍长,血液中碳氧血红蛋白占30%--40%,在轻型症状的基础上,可出现虚脱或昏迷。皮肤和粘膜呈现煤气中毒特有的樱桃红色。
如抢救及时,可迅速清醒,数天内完全恢复,一般无后遗症状。 (3)重型:发现时间过晚,吸入煤气过多,或在短时间内吸入高浓度的一氧化碳,血液碳氧血红蛋白浓度常在50%以上,病人呈现深度昏迷,各种反射消失,大小便失禁,四肢厥冷,血压下降,呼吸急促,会很快死亡。
一般昏迷时间越长,预后越严重,常留有痴呆、记忆力和理解力减退、肢体瘫痪等后遗症。 家庭中如发生煤气中毒,主要采取: (1)立即打开门窗,移病人于通风良好、空气新鲜的地方,注意保暖。
查找煤气漏泄的原因,排除隐患。 (2)松解衣扣,保持呼吸道通畅,清除口鼻分泌物,如发现呼吸骤停,应立即行口对口人工呼吸,并作出心脏体外按摩。
(3)立即进行针刺治疗,取穴为太阳、列缺、人中、少商、十宣、合谷、涌泉、足三里等。轻、中度中毒者,针刺后可以逐渐苏醒。
(4)立即给氧,有条件应立即转医院高压氧舱室作高压氧治疗,尤适用于中、重型煤气中毒患者,不仅可使病者苏醒,还可使后遗症减少。 (5)立即静脉注射50%葡萄糖液50毫升,加维生素C500--1000毫克。
轻、中型病人可连用2天,每天1--2次,不仅能补充能量,而且有脱水之功,早期应用可预防或减轻脑水肿。 (6)昏迷者按昏迷病人的处理进行。
(7)煤气中毒纠正后的处理: ①坚持早晨到公园或在阳台进行深呼吸运动扩胸运动、太极拳,每天30分钟左右,轻、中型中毒者应连续晨练7--14天;重型中毒者可根据后遗症情况,连续晨练3--6个月,作五禽戏、铁布衫功、八段锦等。 ②继续服用金维他每天1--2丸,连服7--14天,或维生素C0.1--0.2克,每天3次,亦可适量服用维生素B1、B6,复合维生素B等。
③检查煤气使用情况,以防再次中毒;a.检查煤气有无漏泄,安装是否合理,燃气灶具有无故障,使用方法是否正确等;b.冬天取暖方法是否正确,煤气管道是否畅通,室内通风是否良好等;c.尽量不使用煤炉取暖,如果使用,必须遵守煤炉取暖规则,切勿马虎;d.热水器应与浴池分室而建,并经常检查煤气与热水器连接管线的完好;e.如入室后感到有煤气味,应迅速打开门窗,并检查有无煤气漏泄或有煤炉在室内,切勿点火;f.经常擦拭灶具,保证灶具不致造成人体污染,在使用煤气开关后,应用肥皂洗手,并用流水冲净。在厨房内安装排气扇或排油烟机;g.一定要使用煤气专用橡胶软管,不能用尼龙、乙烯管或破旧管子,每半年检查一次管道通路。
气压低、吹南风、气温升高的时候特别要预防煤气中毒!
南风倒灌烟囱是罪魁祸首!北方许多居民家中的烟囱设置在房屋的南侧,突然间北风转南风使得许多烟囱发生倒灌现象,煤炉子‘呼吸’不畅,从而导致室内滞留大量一氧化碳气体。
即使不是南置的烟囱,雾气大,气压低,空气扩散能力弱,也是导致煤炉排烟不畅的另一个原因。气温突然上升,许多居民将煤炉封得很严实,同时也导致煤燃烧不充分,产生大量一氧化碳气体聚积在室内引发中毒。
所以,遇有大风天气,尤其是在夜晚,一定要打开炉门,让蜂窝煤能够充分燃烧,或者干脆将炉子灭掉;尤其在冬季的雨雪、阴天或者气压低的天气里,要注意及时清扫烟囱,保持内部通畅,并要经常开窗通风。
①煤气中毒即一氧化碳中毒,是由于人体吸入高浓度一氧化碳气体而导致中毒、缺氧引起的神经系统严重受损的疾患。
②煤气中毒的原因是吸入工业生产煤气、矿井炮烟、内燃机废气以及家庭中门窗紧闭、火炉不安烟囟或烟囟不通、漏气、倒风等。一氧化碳吸入后,与血中血红蛋白结合,形成碳氧血红蛋白,使血液失去携带氧气的功力,并能加重组织缺氧。
③轻度中毒者,感头痛、眩晕、耳鸣、恶心、呕吐、心悸、无力等。脱离中毒环境,吸入新鲜空气,数小时后即可恢复。中度中毒者除以上症状加重外,尚有面色潮红、口唇樱桃红色、脉快、多汗、烦躁、步态不稳、嗜睡甚至昏迷。一般治疗1至2天即可恢复,无明显后遗症。重度中毒可迅速昏迷,持续数小时至数天,深度中毒常并发肺炎、肺水肿、心肌损害、中毒性神经精神障碍。
④在发现患者煤气中毒后应立即平放卧床,保暖,脱离中毒现场,开窗换气,轻症患者即可恢复。重度患者必须立即送医院进行氧气和综合治疗,对呼吸及心跳停止者,则应立即试用人工呼吸及胸外心脏按摩,尽力抢救。预防煤气中毒主要在于保持房间空气流通,认真执行安全操作规程,增强对一氧化碳中毒的认识。
==============================
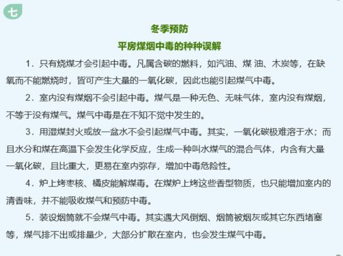
预防煤气中毒年年讲、年年防,可还是年年发生,其中一个重要原因是一些人对煤气存在种种误解。
1.只有烧煤才会引起中毒。凡属含碳的燃料,如汽油、煤 油、木炭等,在缺氧而不能燃烧时,皆可产生大量的一氧化碳,因此也能引起煤气中毒。
2.室内没有煤烟不会引起中毒。煤气是一种无色、无味气体,室内没有煤烟,不等于没有煤气。煤气中毒是在不知不觉中发生的。
3.用湿煤封火或放一盆水不会引起煤气中毒。其实,一氧化碳极难溶于水;而且水分和煤在高温下会发生化学反应,生成一种叫水煤气的混合气体,内含有大量一氧化碳,且比重大,更易在室内弥存,增加中毒危险性。
4.炉上烤枣核、橘皮能解煤毒。在煤炉上烤这些香型物质,也只能增加室内的清香味,并不能吸收煤气和预防中毒。
5.装设烟筒就不会煤气中毒。其实遇大风倒烟、烟筒被烟灰或其它东西堵塞等,煤气排不出或排量少,大部分扩散在室内,也会发生煤气中毒。
6.装上风斗就不会引起煤气中毒。许多人家使用旧风斗、或风斗过小或安装高度不够。由于煤气排出不畅,所以也能引起中毒。
7.门窗上有缝隙不会引起煤气中毒。空气比重为1,煤气比重为0.967,室外空气比煤气重。如果门窗缝隙处于低处,煤气便不易排出。因此门窗上有隙也可能发生煤气中毒。
8.烧液化石油气不会引起煤气中毒。液化石油气比空气重,如果灶具漏气,易在低处聚集,吸进体内也会发生煤气中毒。
9.灌醋和灌酸菜汤能救中毒病人。对煤气中毒的病人,尤其是处于昏迷状态的病人,硬往嘴里灌醋或酸菜汤,容易呛入肺内,阻断肺泡气体交换,致使病情加重,甚至死亡。
10.煤气中毒病人抢救过来就没事了。煤气中毒对人的肺、心、脑等器官的损害都很大。对抢救过来的病人如不继续精心治疗,很可能留下后遗症。
使用煤气的注意事项
1.使用燃气后,务必同时关闭灶具开关和燃气管道阀门;
2.经常检查胶管连接处是否用卡子固定及胶管是否老化、开裂;
3.发现异味,立即敞开门窗,并及时拨打燃气公司电话报漏;
4.长时间使用燃气必须通风换气;
5.请仔细阅读燃气购气发票背面的燃气安全宣传内容;
6.一定要使用符合国家标准的燃气具,严禁使用红外线灶具。
扩展资料:
除了厨房燃气泄漏以外,卫生间也是燃气中毒事件常发区域,尤其是冬季。这些燃气中毒事件多发生在出租屋内,因燃气热水器安装在屋内,且没有通风装置,天气一冷,门窗被关紧使煤气燃烧不充分,从而产生大量一氧化碳,导致中毒。
专家建议,用燃气热水器洗澡时勿关闭门窗,缺氧对人的危害很大,大脑缺氧会导致脑细胞产生不可逆的坏死,出现痴呆、反应迟钝等后遗症,严重的甚至中毒死亡。
参考资料:人民网 -燃气使用需谨慎 你必须熟知的六条原则
产生一氧化碳的车间(如炼钢、炼焦、造煤气车间)应加强自然通风。
使用一氧化碳的锅炉、输送管道和阀门要经常维修,防止漏气。经常测定车间空气中一氧化碳浓度,有条件者可用一氧化碳自动报警器。
矿井放炮后,应遵守操作规程,通风20min后,方可进入工作。进入一氧化碳浓度较高的环境内进行检修时,应采取有效的个人防护,如供氧式呼吸器或防护口罩;并要求同时有二人操作,万一发生意外,能及时互救。
新工人应接受就业前体检,患有各种中枢神经和周围神经器质性疾患、明显的心血管疾患者,不宜从事一氧化碳作业。
家庭中煤气中毒主要指一氧化碳中毒、液化石油气、管道煤气、天然气中毒,前者多见于冬天用煤炉取暖,门窗紧闭,排烟不良时,后者常见于液化灶具漏泄或煤气管道漏泄等。
煤气中毒时病人最初感觉为头痛、头昏、恶心、呕吐、软弱无力,当他意识到中毒时,常挣扎下床开门、开窗,但一般仅有少数人能打开门,大部分病人迅速发生抽痉、昏迷,两颊、前胸皮肤及口唇呈樱桃红色,如救治不及时,可很快呼吸抑制而死亡。煤气中毒依其吸入空气中所含一氧化碳的浓度、中毒时间的长短,常分三型: (1)轻型:中毒时间短,血液中碳氧血红蛋白为10%~20%。
表现为中毒的早期症状,头痛眩晕、心悸、恶心、呕吐、四肢无力,甚至出现短暂的昏厥,一般神志尚清醒,吸入新鲜空气,脱离中毒环境后,症状迅速消失,一般不留后遗症。 (2)中型:中毒时间稍长,血液中碳氧血红蛋白占30%~40%,在轻型症状的基础上,可出现虚脱或昏迷。
皮肤和粘膜呈现煤气中毒特有的樱桃红色。如抢救及时,可迅速清醒,数天内完全恢复,一般无后遗症状。
(3)重型:发现时间过晚,吸入煤气过多,或在短时间内吸入高浓度的一氧化碳,血液碳氧血红蛋白浓度常在50%以上,病人呈现深度昏迷,各种反射消失,大小便失禁,四肢厥冷,血压下降,呼吸急促,会很快死亡。一般昏迷时间越长,预后越严重,常留有痴呆、记忆力和理解力减退、肢体瘫痪等后遗症。
家庭中如发生煤气中毒,主要采取: (1)立即打开门窗,移病人于通风良好、空气新鲜的地方,注意保暖。查找煤气漏泄的原因,排除隐患。
(2)松解衣扣,保持呼吸道通畅,清除口鼻分泌物,如发现呼吸骤停,应立即行口对口人工呼吸,并作出心脏体外按摩。 (3)立即进行针刺治疗,取穴为太阳、列缺、人中、少商、十宣、合谷、涌泉、足三里等。
轻、中度中毒者,针刺后可以逐渐苏醒。 (4)立即给氧,有条件应立即转医院高压氧舱室作高压氧治疗,尤适用于中、重型煤气中毒患者,不仅可使病者苏醒,还可使后遗症减少。
(5)立即静脉注射50%葡萄糖液50毫升,加维生素C500~1000毫克。轻、中型病人可连用2天,每天1~2次,不仅能补充能量,而且有脱水之功,早期应用可预防或减轻脑水肿。
(6)昏迷者按昏迷病人的处理进行。 (7)煤气中毒纠正后的处理: ①坚持早晨到公园或在阳台进行深呼吸运动扩胸运动、太极拳,每天30分钟左右,轻、中型中毒者应连续晨练7~14天;重型中毒者可根据后遗症情况,连续晨练3~6个月,作五禽戏、铁布衫功、八段锦等。
②继续服用金维他每天1~2丸,连服7~14天,或维生素C0.1~0.2克,每天3次,亦可适量服用维生素B1、B6,复合维生素B等。 ③检查煤气使用情况,以防再次中毒;a.检查煤气有无漏泄,安装是否合理,燃气灶具有无故障,使用方法是否正确等;b.冬天取暖方法是否正确,煤气管道是否畅通,室内通风是否良好等;c.尽量不使用煤炉取暖,如果使用,必须遵守煤炉取暖规则,切勿马虎;d.热水器应与浴池分室而建,并经常检查煤气与热水器连接管线的完好;e.如入室后感到有煤气味,应迅速打开门窗,并检查有无煤气漏泄或有煤炉在室内,切勿点火;f.经常擦拭灶具,保证灶具不致造成人体污染,在使用煤气开关后,应用肥皂洗手,并用流水冲净。
在厨房内安装排气扇或排油烟机;g.一定要使用煤气专用橡胶软管,不能用尼龙、乙烯管或破旧管子,每半年检查一次管道通路。
原发布者:iwan3fly
预防煤气中毒安全小常识冬季即将到来,请各部门做好防止煤气中毒常识的宣传工作,各部门组织学习《预防煤气中毒安全小常识》的学习,并做好培训记录。公司预防煤气中毒的重点部位是锅炉房,经检测锅炉房特别是锅炉房烟道附近一氧化碳浓度非常高,存在煤气中毒的风险,目前公司正在进行此项隐患整改工作,公司所有人员出入锅炉房时要注意防范煤气中毒。一、什么是煤气中毒煤气中毒通常指的是一氧化碳中毒,一氧化碳无色无味,比空气轻,易燃烧,燃烧时为蓝色火焰。空气中一氧化碳含量如果达到0.04%-0.06%时,就可使人中毒。二、常见的煤气中毒原因1、锅炉房使用燃煤锅炉,室内用炭火锅涮肉、烧烤用餐,在密闭居室中使用煤炉取暖、做饭,由于通风不良,烟筒堵塞,供氧不充分,可产生大量一氧化碳积蓄在室内。门窗紧闭,又无通风措施,未安装或不正确安装风斗,疏忽大意,思想麻痹,致使煤气大量溢出;气压低,煤气难以流通排出。2、居民使用管道煤气,如果管道漏气,开关不紧,均可使煤气大量溢出,造成中毒。3、使用燃气热水器,通风不良,洗浴时间过长。4、冬季在车内发动汽车或开动车内空调后在车内睡眠,都可能引起煤气中毒。 三、怎样识别一氧化碳中毒1、轻度中毒。中毒者会感觉到头晕、头痛、眼花、全身乏力,这时如能及时开窗通风,吸入新鲜空气,症状会很快减轻、消失。2、中度中毒。中毒者可出现多汗、烦躁、走路不稳、皮肤苍白、意识模糊
小学生安全教育日竞赛题 一、填空题(20分) 1、电器打开时,不要用湿布擦拭,也不要用湿手按开关或拔插头,这样都容易( )。
2、进入公共场所,一定要注意观察安全通道和( )位置。 3、全国中小学生安全教育日是每年3月份最后一个星期( )。
4、几种易引起食物中毒的常见蔬菜有( )的马铃薯(土豆)、( )的四季豆(扁豆、豆角),( )的甘蔗。 5、我国火警的电话号码是( )。
该电话不能随意拨打,对阻拦报火警的,将以消防法处以警告、罚款或者10日以下拘留。 6、中小学生“行为规范”中要求在校学生不要吸烟。
香烟中含有( )、一氧化碳、焦油等有害物质。 7、在消防用水管道上,有一种带顶盖和大小出水口及阀体组织的装置,表面是红色的,一般都集中在城市道路两旁是专供灭火时接水用的,它的名字叫( ),我们都应该保护它。
8、在校内要注意,在( )、通道、台阶、厕所、出口等处避免发生拥挤、拥堵、踩踏造成伤亡。 9、如果发现煤气、液化气泄漏时,应立即( )阀门,( )门窗,切勿触动电器开关和使用明火。
10、路口人行横道灯( )亮时,准许通过,( )闪烁时,不准行人进入,但已进入人行横道的可继续通行,( )灯亮时,不准进入人行横道。 二、判断题(16分) l、小张邻居家发生了火灾,小张发现后立即拨打119火警电话,“叔叔,我们这里着火了,快来救火”说完就把电话放 下了。
() 2、小明放学回家后,闻到室内有很强的煤气味,他立即打开电灯察看。() 3、教学楼发生火灾,如果楼道中只有烟没有火时,同学们可用湿毛巾捂住口鼻,采用低头弯腰的姿势逃离现场。
() 4、干粉灭火器适用于油类、可燃气体和电器设备的初期灭火。() 5、影剧院发生火灾,如果烟雾太大或突然断电,应沿着墙壁摸索前进,不要往座位下、角落里乱钻。
() 6、如果山林着火,要向顺风方向逃离现场。() 7、萧军因为在学校的游泳比赛中获得冠军,所以假期他去游泳从不要父母陪伴。
他说:“我是冠军,用不着担心的。”() 8、在有交警手势指挥的路口,车辆、驾驶人应按交通信号灯的指示信号行驶。
( ) 三、选择题目(34分) 1.在室外遇到雷雨时,下面哪种做法不容易出现危险? A.躲到大树下 B.躲到广告牌下 C.无处可躲时,双腿并拢、蹲下身子。 2.当你走到马路中间的时候,有一辆车开了过来,你应该怎么做更安全? A.赶紧往回跑 B.赶紧冲过马路 C.站在马路中间的横线上让车辆通过 3.小明每天上学都要通过一个铁路道口,你觉得他怎样做最安全? A.直接从铁路上穿过去 B.看看左右没火车就快速走过去 C.在准许通过的信号灯亮时再通过 4.如果身体出现了不明原因的疼胀,不要随便吃止痛药,主要原因是什么? A.不一定能止痛 B.吃了会有副作用 C.止痛药可能会掩盖病因,不方便医生对症下药。
5.下课了,学生可以选择下列哪种游戏方式? A.在操场上和同学一起跳绳、踢球 B.举行上楼梯比赛 C.把楼梯扶手当滑翔机 6.如果你不幸溺水,当有人来救你的时候,你应该怎样配合别人? A.紧紧抓住那人的胳膊或腿 B.身体放松,让救你的人托着你的腰部。 C.用双手抱住对方的身体 7、坐在火车上,对面的叔叔请你喝他带的可乐,你觉得哪种做法最妥当?( ) A、向他表示感谢,但不接受他的可乐 B、接过可乐,并说声“谢谢” C、不吭声、保持沉默 8、如果在校外有人向你勒索钱财,事后你最应该做什么?( ) A、不能让任何人知道这件事,免得遭报复 B、以后每天带点钱,免得没钱挨打 C、尽快告诉爸爸妈妈或老师 9、如果被绑架,你觉得对自己更有利的做法是什么?( ) A、大声斥责绑架者 B、绝食 C、假装与绑架者合作,然后再伺机逃跑 10、7岁的小丽在大街上和爸爸妈妈走散了,你觉得下面哪种做法可能非常危险? ( ) A、找马路上的警察叔叔帮忙 B、在原地等待 C、跟一个自称认识她妈妈的阿姨,一起去找父母 11、如果你经常外出带着家门的钥匙,下面的哪种做法可能会有危险? ( ) A、把钥匙挂在脖子上 B、把钥匙放在衣兜里 C、把钥匙放在随身的包里 12、在火场中,充满了各种各样的危险:烈焰、高温、烟雾、毒气等。
下面几种保护措施,哪一条是不正确的?-( ) A、在火场中站立、直行,并大口呼吸 B、迅速躲避在火场的下风处 C、用湿毛巾捂住口鼻,必要时匍匐前行 13、当身上衣服着火时,立即采取的正确灭火方法是什么?-( ) A、赶快奔跑灭掉身上火苗 B、就地打滚压灭身上火苗 C、用手拍打火苗,尽快撕脱衣服 14、行人在没有人行道的道路上行走,应当靠( )行走。 A、左边 B、右边 C、中间 15、油锅着火时,正确的灭火方法是( ) A、用水烧 B、用锅盖盖灭 C、赶快去端油锅 16、家中电视机着火了,正确的做法是什么?( ) A、迅速拔掉电器电源插头,切断电源 B、灭火器直接对着荧光屏灭火C、用水灭火 17、在路上,很多小学生都带着黄颜色的帽子,这样做的原因是什么?( ) A、黄色的帽子好看 B、是校服、必须戴 C、醒目 四、简答题(30分) 1、遇到歹徒敲诈抢劫怎么办? 2、上学、放学途中,同学们要应该注意些什么? 3、乘坐公共汽车车应该注意什么? 参考答案 一、填空 1、触电 。

声明:本网站尊重并保护知识产权,根据《信息网络传播权保护条例》,如果我们转载的作品侵犯了您的权利,请在一个月内通知我们,我们会及时删除。
蜀ICP备2020033479号-4 Copyright © 2016 学习鸟. 页面生成时间:3.034秒