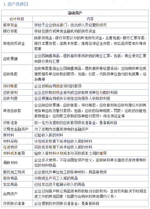
资产类 反映医院全部资产状况的总账科目,按资金的流动性强弱,分为“现金”、“银行存款”、“其他货币资金”、“应收票据”、“在院病人医药费”、“医疗应收款”、“其他应收款”、“坏账准备”、“药品”、“药品进销差价”、“库存物资”、“在加工材料”、“待摊费用”、“投资”、“固定资产”、“累计折旧”、“固定资产清理”、“在建工程”、“无形资产”、“递延资产”、“待处理财产损益”等科目。
负债类 反映医院全部负债状况的总账科目,按不同的债权人和债务类型,分为“医疗预收款”、“应付票据”、“应付账款”、“其他应付款”、“应付工资”、“应付福利费”、“应付社会保障金”、“应交药品收入”、“预提费用”、“长期应付款”等科目。基金类 反映医院全部基金状况的总账科目,按基金的用途,分为“一般基金”、“专项基金”、“留本基金”、“待转基金”、“调节基金”、“收付结余”、“结余分配”等科目。
收支类 反映医院全部收入和费用支出状况的总账科目,按收入的来源和支出和去向,分为“医疗收入”、“医疗支出”、“其他收入”、“其他支出”、“业务补助”、“药品收入”、“药品支出”、“管理费用”、“离退休人员费用”、“投资收益”等科目。

对《医院会计制度》规定的会计核算对象按其经济内容或用途进行科学系统的分类,是设置账户、处理账务的依据。
内容 (1)资产类,反映医院全部资产状况的总账科目。按资金的流动性强弱,分为“现金”、“银行存款”、“其他货币资金”、“应收票据”、、“在院病人医药费”、“医疗应收款”、“其他应收款”、“坏账准备”、“药品”、“药品进销差价”、“库存物资”、“在加工材料”、“待摊费用”、“投资”、“固定资产”、“累计折旧”、“固定资产清理”、“在建工程”、“无形资产”、“递延资产”、“待处理财产损益”等科目。
(2)负债类,反映医院全部负债状况的总账科目。按不同的债权人和债务类型,分为“医疗预收款”、“应付票据”、“应付账款”、“其他应付款”、“应付工资”、“应付福利费”、“应付社会保障金”、“应交药品收入”、“预提费用”、“长期应付款”等科目。
(3)基金类,反映医院全部基金状况的总账科目。 按基金的用途,分为“一般基金”、“专项基金”、“留本基金”、“待转基金”、“调节基金”、“收付结余”、“结余分配”等科目。
(4)收支类,反映医院全部收入和费用支出状况的总账科目。按收入的来源和支出和去向,分为“医疗收入”、“医疗支出”、“其他收入”、“其他支出”、“业务补助”、“药品收入”、“药品支出”、“管理费用”、“离退休人员费用”、“投资收益”等科目。
《医院会计制度》对收支的一二级明细科目作了具体规定。(1)医疗收入设置的一级明细科目为:①门诊收入,提供门、急诊服务取得的各项收入。
包括挂号收入、诊察收入、检查收入、治疗收入、其他收入等二级明细科目。②住院收入,为住院病人提供诊察服务取得的收入。
包括床位收入、诊察收入、检查收入、治疗收入,为门诊、急诊、住院病人的医疗服务中销售药品的收入,分别设置西药收入、中成药收入、中草药收入等二级明细科目。 其他医院会计科目的明细科目,以及会计科目的内容、记账方法、核算方法等,《医院会计制度》内均作了明确规定。

资产类 反映医院全部资产状况的总账科目,按资金的流动性强弱,分为“现金”、“银行存款”、“其他货币资金”、“应收票据”、“应收在院病人医药费”、“医疗应收款”、“其他应收款”、“坏账准备”、“库存物资”、“在加工材料”、“待摊费用”、“长期投资”、“固定资产”、“累计折旧”、“固定资产清理”、“在建工程”、“无形资产”、“待处理财产损益”等科目。
负债类 反映医院全部负债状况的总账科目,按不同的债权人和债务类型,分为“医疗预收款”、“应付票据”、“应付账款”、“其他应付款”、“应付工资”、“应付福利费”、“应付社会保障金”、“应交药品收入”、“预提费用”、“长期应付款”等科目。基金类 反映医院全部基金状况的总账科目,按基金的用途,分为“事业基金”、“专项基金”、“待冲基金”、“收付结余”、“结余分配”等科目。
收支类 反映医院全部收入和费用支出状况的总账科目,按收入的来源和支出和去向,分为“医疗收入”、“医疗业务成本”、“其他收入”、“其他支出”、“财政补助收入”、“财政补助支出”、“科教项目收入”、“科教项目支出”、“管理费用”、“投资收益”等科目。编辑本段序号 编号 会计科目名称资产类 01 101 现金 02 102 银行存款 03 109 其他货币资金 04 111 应收在院病人医药费 05 113 应收医疗款 06 114 坏账准备 07 119 其他应收款 08 121 药品 09 122 药品进销差价 10 123 库存物资 11 125 在加工材料 12 131 待摊费用 13 141 对外投资 14 151 固定资产 15 153 在建工程 16 161 无形资产 17 171 开办费 18 181 待处理财产损溢负债类 19 201 短期借款 20 202 应付账款 21 204 预收医疗款 22 205 应付工资 23 207 应付社会保障金 24 209 其他应付款 25 211 应缴超收款 26 221 预提费用 27 231 长期借款 28 241 长期应付款净资产类 29 301 事业基金 30 302 固定基金 31 303 专用基金 32 305 收支结余 33 306 结余分配收支类 34 401 财政补助收入 35 402 上级补助收入 36 403 医疗收入 37 404 药品收入 38 409 其他收入 39 411 医疗支出 40 412 药品支出 41 415 管理费用 42 416 财政专项支出 43 419 其他支出编辑本段具体规定 《医院会计制度》对收支的一、二级明细科目作了具体规定。
医疗收入设置的一级明细科目为:门诊收入 提供门、急诊服务取得的各项收入。包括挂号收入、诊察收入、检查收入、治疗收入、其他收入等二级明细科目。
住院收入 为住院病人提供诊察服务取得的收入。包括床位收入、诊察收入、检查收入、治疗收入,为门诊、急诊、住院病人的医疗服务中销售药品的收入,分别设置西药收入、中成药收入、中草药收入等二级明细科目。
其他科目 会计科目的内容、记账方法、核算方法等,《医院会计制度》内均作了明确规定。
对《医院会计制度》规定的会计核算对象按其经济内容或用途进行科学系统的分类,是设置账户、处理账务的依据。
内容 (1)资产类,反映医院全部资产状况的总账科目。按资金的流动性强弱,分为“现金”、“银行存款”、“其他货币资金”、“应收票据”、、“在院病人医药费”、“医疗应收款”、“其他应收款”、“坏账准备”、“药品”、“药品进销差价”、“库存物资”、“在加工材料”、“待摊费用”、“投资”、“固定资产”、“累计折旧”、“固定资产清理”、“在建工程”、“无形资产”、“递延资产”、“待处理财产损益”等科目。
(2)负债类,反映医院全部负债状况的总账科目。按不同的债权人和债务类型,分为“医疗预收款”、“应付票据”、“应付账款”、“其他应付款”、“应付工资”、“应付福利费”、“应付社会保障金”、“应交药品收入”、“预提费用”、“长期应付款”等科目。
(3)基金类,反映医院全部基金状况的总账科目。 按基金的用途,分为“一般基金”、“专项基金”、“留本基金”、“待转基金”、“调节基金”、“收付结余”、“结余分配”等科目。
(4)收支类,反映医院全部收入和费用支出状况的总账科目。按收入的来源和支出和去向,分为“医疗收入”、“医疗支出”、“其他收入”、“其他支出”、“业务补助”、“药品收入”、“药品支出”、“管理费用”、“离退休人员费用”、“投资收益”等科目。
《医院会计制度》对收支的一二级明细科目作了具体规定。(1)医疗收入设置的一级明细科目为:①门诊收入,提供门、急诊服务取得的各项收入。
包括挂号收入、诊察收入、检查收入、治疗收入、其他收入等二级明细科目。②住院收入,为住院病人提供诊察服务取得的收入。
包括床位收入、诊察收入、检查收入、治疗收入,为门诊、急诊、住院病人的医疗服务中销售药品的收入,分别设置西药收入、中成药收入、中草药收入等二级明细科目。 其他医院会计科目的明细科目,以及会计科目的内容、记账方法、核算方法等,《医院会计制度》内均作了明确规定。
医院会计做账业务内容:资产负债表、损益表、药品收支表、基金增减情况表。
其内容主要包括医院业务开展情况分析、财务状况分析、医院结余情况分析、劳动生产率分析、医院效益分析和财产物资利用分析等。具体如下。
以医院各类会计报表为依据,采用一定的方法,对有关会计核算资料进行整理、对比和评价,为医院的管理决策提供有用信息的分析方法。一般采用指标对比法和因素分析法。
计划完成情况的分析分析医院医疗服务经营任务的完成情况,明确完成或未完成任务的主要原因和改进的措施,为制定下一期间的计划提供客观依据。主要以基本数字表和有关的文字说明为分析依据。
分析方法主查将计划执行的实际结果与计划进行比较。如对出院人数、门急诊人次等指标与上年同期指标进行对比分析。
收支情况的分析分析医院医疗服务经营活动中收入与支出的情况,明确各项业务收入和支出的预算执行情况,为下一期间的收支计划提供依据。主要以损益表、药品收支表和基本数字表的有关指标为分析依据。
如对医疗收入、医疗支出、每职工平均业务收入等指标与上年同期进行对比分析。 财务状况的分析以会计住处资料为主,综合医院的计划、统计数据和业务核算的各项资料为依据,对一定时期内医院财务活动过程进行比较、分析和研究,并作出正确评价的一种方法。
通过财务分析可以总结医院医疗服务经营管理中的经验教训,不断改进财务管理,提高医院经济管理水平。财务分析的主要依据是资产负债表、损益表、药品收支表、基金增减情况表。
其内容主要包括医院业务开展情况分析、财务状况分析、医院结余情况分析、劳动生产率分析、医院效益分析和财产物资利用分析等。主要包括每职工平均业务收入、百元固定资产医疗收入、每闲位占用固定资产、每门诊人次收费水平、出院者平均医药费用、药品收入占医药收入、流动比率、速动比率、资产负债率、固定资产净值率、库存物资周转率、药品周转率等指标。
医院会计报表分析的内容和方法,还可以根据医院经营管理的实际需要,运用各种经济分析方法,开展各类专题、专项或更为全面的分析研究。
一、医院的核算与企业不一样的,核算的主要特点: 1、净资产的构成为:事业基金、固定基金、专用基金和待分配结余。
事业基金中分为一般基金等;固定基金按固定资金的类别分为房屋建筑物、专用设备、一般设备、图书;专用基金分为修购基金、福利基金、防保基金和群欠基金等。 以上基金中一般基金和福利基金均由年终结余分配; 2、库存药品的核算采用售价核算,要设置进销差价科目; 3、固定资产核算时采用分类核算,但不提取折旧。
每年提取修购基金。修购基金的提取比例是按医院的类别来提的,提取后计入专用基金--修购基金(具体比例由于长期没有涉及忘了,不好意思,市级医院13%、乡镇是11%)。
固定资产购入时,增加固定资产的同时,还要增加固定基金。 4、收入支出总表,就是医院的利润表。
项目分为:一、收入总计:财政补助收入、医疗收入、药品收入和其他收入;二、支出总计:医疗支出、药品支出、财政专项支出、其他支出。三、收支差额及结余分配。
期末的结余要分转入事业基金和专用基金。 5、低值晚耗品一次性记入支出; 6、平时核算时也要设置管理费用科目,但每月末均要分配到支出的各明细项目中(也就是收支总表的支出项目中); 7、其他核算,如往来、银行、现金等与一般企业一致。
二、给你提供一份医院会计科目的设置及使用说明 1、要增加信心,不要担心什么。 不管什么行业的会计,会计原理是一样的。
你可以看看给你提供的《医院会计制度》,里面对会计科目的使用又说明。 祝你早日熟悉医院会计工作!医院会计制度医院会计制度第一部分 总说明 一、为了加强医院会计核算工作,保证会计信息质量,根据《中华人民共和国会计法》、《事业单位会计准则》(财预字〔1997〕286号)以及国家其他有关法律、法规,制定本制度。
二、本制度适用于中华人民共和国境内各级各类独立核算的公立医疗机构(以下简称医院),包括综合医院、专科医院、门诊部(所)、疗养院、卫生院等。 三、医院的会计核算除采用权责发生制外,均按照《事业单位会计准则》规定的一般原则和本制度的要求进行。
四、医院应按下列规定运用会计科目: (一)本制度统一规定会计科目的编号,便于编制会计凭证,登记账簿,查阅账目,实行会计电算化。医院不应随意改变或打乱重编。
(二)医院应按本制度的规定,设置和使用会计科目。明细科目的设置,除本制度已有规定者外,在不违反统一会计核算要求的前提下,医院可按根据需要,自行规定。
(三)医院在填制会计凭证、登记账簿时,应填列会计科目的名称,或者同时填列会计科目的名称和编号,不应只填列科目编号,不填列科目名称。 五、医院应按下列规定编制和提供财务报告: (一)医院应当按照《事业单位会计准则》和本制度的规定,编制和提供合法、真实和公允的财务报告。
(二)医院的财务报告由会计报表和财务情况说明书组成。医院对外提供的财务报告的内容、会计报表种类和格式等,由本制度规定;医院内部管理需要的会计报表由医院自行规定。
(三)医院向外提供的会计报表包括: 1。资产负债表; 2。
收入支出总表; 3。 基金变动情况表; 4。
有关附表。 (四)医院的财务报告应当报送财政部门和主管部门,报送时间由各省、自治区、直辖市财政部门和卫生部门规定。
(五)医院会计报表,以人民币“元”为金额单位,“元”以下填至“分”。 (六)医院向外提供的会计报表应依次编定页数,加具封面,装订成册,加盖公章。
封面上应注明:医院名称、地址、报表所属年度、月份、送出日期等,并由医院法定代表人、总会计师(或代行总会计师职权的人员)和会计机构负责人签名或盖章。 六、医院会计机构设置、会计人员配备、会计核算、会计监督、内部会计管理制度的要求,按照《会计基础工作规范》(财会字〔1996〕19号)的规定执行。
七、本制度由中华人民共和国财政部、卫生部负责解释。本制度需要变更时,由财政部、卫生部负责修订。
八、本制度自1999年1月1日起施行。 第二部分 会计科目 一、会计科目表(略) 二、会计科目使用说明 第101号科目 现金 一、本科目核算医院的库存现金。
医院内部各部门周转使用的备用金,通过“其他应收款”科目核算,不在本科目核算。 二、医院收到现金,借记本科目,贷记有关科目;支出现金,借记有关科目,贷记本科目。
三、医院应设置“现金日记账”,由出纳人员根据收付款凭证,按照业务的发生顺序逐笔登记。 每日终了,应计算全日的现金收入合计数、现金支出合计数和结余数,并将结余数与实际库存数核对,做到账款相符。
有外币现金的医院,应分别人民币和各种外币设置“现金日记账”进行明细核算。 四、本科目期末借方余额,反映医院实际持有的库存现金。
第102号科目 银行存款 一、本科目核算医院存入银行的各种存款。 二、医院收入的一切款项,除国家另有规定的以外,都必须当日解交银行;一切支出,除规定可用现金支付的以外,应按现行有关结算规定,通过银行办理转账结算。
医院将款项存入银行,借记本科目,贷记“现金”等科目;提取或支付存款时,借记。

声明:本网站尊重并保护知识产权,根据《信息网络传播权保护条例》,如果我们转载的作品侵犯了您的权利,请在一个月内通知我们,我们会及时删除。
蜀ICP备2020033479号-4 Copyright © 2016 学习鸟. 页面生成时间:2.885秒