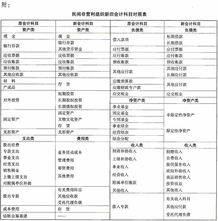
一、社会团体、协会等民间非营利组织会计科目分五大类共48个:
1 、资产类23个:现金、银行存款、其他货币资金、短期投资、短期投资跌价准备、应收票据、应收账款、其他应收款、坏账准备、预付账款、存货、存货跌价准备、待摊费用、长期股权投资、长期债权投资、长期投资减值准备、固定资产、累计折旧、在建工程、文物文化资产、固定资产清理、无形资产、受托代理资产。
2、负债类12个:短期借款、应付票据、应付账款、预收账款、应付工资、应交税金、其他应付款、预提费用、预计负债、长期借款、长期应付款、受托代理负债。
3、净资产类2个:非限定性净资产、限定性净资产。
4、收入类7个:捐赠收入、会费收入、提供服务收入、政府补助收入、商品销售收入、投资收益、其他收入。
5、费用类4个:业务活动成本、管理费用、筹资费用、其他费用。
二、科目设置的有关规定:
1、民间非营利组织在不影响会计核算要求和会计报表指标汇总,以及对外提供统一的财务会计报告的前提下,可以根据实际情况自行增设、减少或合并某些会计科目。
2、对于会计科目名称,民间非营利组织可以根据本组织的具体情况,在不违背会计科目使用原则的基础上,确定适合于本组织的会计科目名称。
3、民间非营利组织在填制会计凭证、登记会计账簿时,应当填列会计科目的名称,或者同时填列会计科目的名称和编号,不得只填科目编号,不填列科目名称。

民间非营利组织设立会计科目的问题上,应执行《民间非营利组织会计制度》, 有点近似事业单位会计制度,科目分类是资产、负债、净资产、收入、支出,会计科目也与企业会计准则略有区别(民非组织会计制度可以网上下载)。财务处理上,重点有(与企业会计区别较大的地方):
1)没有实收资本,收到的投资或捐助款,直接计入对应的收入科目,主要有,捐赠收入、会费收入、政府补助收入、提供服务收入、商品销售收入、投资收益、其他收入等。
2)支出没有那么细的分类,与业务相关的都计入“业务活动成本”;与管理相关的都计入“管理费用”(可设置明细科目);“财务费用”科目在民非机构中称为“筹资费用”;不好判断的支出都计入“其他费用”。
3)期末结转净资产。净资产分为“非限定性净资产”和“限定性净资产”,收到的货币如果指定用途的即为“限定性”,其他都是“非限定性”。结转分录
借:非限定性净资产
贷:业务活动成本 / 管理费用 等
借:捐赠收入 / 会费收入 / 提供服务收入 等
贷:非限定性净资产
其他科目,与企业会计准则的记账原则和使用都一样。
报表也是用民间非营利组织会计报表,有资产负债表、业务活动表、现金流量表。
民间非营利组织如果交税,是营业税。除了经营性收入(服务收入和销售产品收入)外,捐赠、会费、政府补助等收入都是免税的。到税务机关(地税)申请免税项目。会费收据到财政申领。

民间非营利组织设立会计科目的问题上,应执行《民间非营利组织会计制度》, 有点近似事业单位会计制度,科目分类是资产、负债、净资产、收入、支出,会计科目也与企业会计准则略有区别(民非组织会计制度可以网上下载)。
财务处理上,重点有(与企业会计区别较大的地方): 1)没有实收资本,收到的投资或捐助款,直接计入对应的收入科目,主要有,捐赠收入、会费收入、政府补助收入、提供服务收入、商品销售收入、投资收益、其他收入等。 2)支出没有那么细的分类,与业务相关的都计入“业务活动成本”;与管理相关的都计入“管理费用”(可设置明细科目);“财务费用”科目在民非机构中称为“筹资费用”;不好判断的支出都计入“其他费用”。
3)期末结转净资产。净资产分为“非限定性净资产”和“限定性净资产”,收到的货币如果指定用途的即为“限定性”,其他都是“非限定性”。
结转分录 借:非限定性净资产 贷:业务活动成本 / 管理费用 等 借:捐赠收入 / 会费收入 / 提供服务收入 等 贷:非限定性净资产 其他科目,与企业会计准则的记账原则和使用都一样。 报表也是用民间非营利组织会计报表,有资产负债表、业务活动表、现金流量表。
民间非营利组织如果交税,是营业税。除了经营性收入(服务收入和销售产品收入)外,捐赠、会费、政府补助等收入都是免税的。
到税务机关(地税)申请免税项目。会费收据到财政申领。
设置现金和银行存款日记账。
依据《间非营利组织会计制度》第二十条规定:民间非营利组织应当设置现金和银行存款日记账。按照业务发生顺序逐日逐笔登记。有外币现金和存款的民间非营利组织,还应当分别按人民币和外币进行明细核算。
现金的核算应当做到日清月结,其账面余额必须与库存数相符;银行存款的账面余额应当与银行对账单定期核对,并与按月编制的银行存款余额调节表调节相符。本制度所称的账面余额,是指会计科目的账面实际余额,不扣除作为该科目备抵的项目(如累计折旧、资产减值准备等)。
扩展资料:
民间非营利组织业务活动的相关要求规定:
1、长期股权投资应当区别不同情况,分别采用成本法或者权益法核算。如果民间非营利组织对被投资单位无控制、无共同控制且重大影响,长期股权投资应当采用成本法进行核算。
2、如果民间非营利组织对被投资单位具有控制、共同控制或重大影响,长期股权投资应当采用权益法进行核算。
3、采用权益法核算时,按应当享有或应当分担的被投资单位当年实现的净利润或发生的净亏损的份额调整投资账面价值,并作为当期投资损益。按被投资单位宣告分派的利润或现金股利计算分得的部分,减少投资账面价值。
参考资料来源:百度百科-民间非营利组织会计制度
一、《医院会计制度》规定的会计科目共52个分为五大类。
1、资产类23个: 库存现金、银行存款、零余额账户用款额度、其他货币资金、短期投资、财政应返还额度、应收在院病人医疗款、应收医疗款、其他应收款、坏账准备、预付账款、库存物资、在加工物资、待摊费用、长期投资、固定资产、累计折旧、在建工程、固定资产清理、无形资产、累计摊销、长期待摊费用、待处理财产损溢。2、负债类13个: 短期借款、应缴款项、应付票据、应付账款、预收医疗款、应付职工薪酬、应付福利费、应付社会保障费、应交税费、其他应付款、预提费用、长期借款、长期应付款。
3、净资产类7个: 事业基金、专用基金、待冲基金、财政补助结转(余)、科教项目结转(余)、本期结余、结余分配。4、收入类4个: 医疗收入(门诊收入、住院收入)、财政补助收入(基本支出、项目支出)、科教项目收入、其他收入。
5、费用类5个: 医疗业务成本、财政项目补助支出、科教项目支出、管理费用、其他支出。二、说明1、具体科目的核算内容和运用请参看财会[2010]27号文《医院会计制度》(自2011年7月1日起在公立医院改革国家联系试点城市施行,自2012年1月1日起在全国施行)2、此制度适用于中华人民共和国境内各级各类独立核算的公立医院(以下简称医院),包括综合医院、中医院、专科医院、门诊部(所)、疗养院等,不包括城市社区卫生服务中心(站)、乡镇卫生院等基层医疗卫生机构。
企业事业单位、社会团体及其他社会组织举办的非营利性医院可参照该制度执行。
原发布者:会计学堂
会计资料下载民间非营利组织会计制度——会计科目和会计报表第一部分总说明 一、本制度统一规定会计科目的编号,以便于编制会计凭证,登记账簿,查阅账目,实行会计电算化。民间非营利组织不得随意打乱重编。某些会计科目之间留有空号,供增设会计科目之用。 二、民间非营利组织应当按照本制度的规定,设置和使用会计科目。在不影响会计核算要求和会计报表指标汇总,以及对外提供统一的财务会计报告的前提下,可以根据实际情况自行增设、减少或合并某些会计科目。 明细科目的设置,除本制度已有规定者外,在不违反统一会计核算要求的前提下,民间非营利组织可以根据需要自行确定。 三、对于会计科目名称,民间非营利组织可以根据本组织的具体情况,在不违背会计科目使用原则的基础上,确定适合于本组织的会计科目名称。 四、民间非营利组织在填制会计凭证、登记会计账簿时,应当填列会计科目的名称,或者同时填列会计科目的名称和编号,不得只填科目编号,不填列科目名称。 五、民间非营利组织应当根据本制度有关财务会计报告的编制基础、编制依据、编制原则和方法的要求,对外提供真实、完整的财务会计报告。民间非营利组织不得违反规定,随意改变财务会计报告的编制基础、编制依据、编制原则和方法,不得随意改变本制度规定的财务会计报告有关数据的会计口径。 六、民间非营利组织的年度和中期财务会计报告,至少应当反映两个年度或两个相关会计期间的比较数据。
民间非营利组织会计制度――会计科目和会计报表发文部门: 发文时间:2004-08-18 法规类型:会计制度发文文号:财会[2004]7号 实施时间: 所属行业: 第一部分 总说明 一、本制度统一规定会计科目的编号,以便于编制会计凭证,登记账簿,查阅账目,实行会计电算化。
民间非营利组织不得随意打乱重编。某些会计科目之间留有空号,供增设会计科目之用。
二、民间非营利组织应当按照本制度的规定,设置和使用会计科目。在不影响会计核算要求和会计报表指标汇总,以及对外提供统一的财务会计报告的前提下,可以根据实际情况自行增设、减少或合并某些会计科目。
明细科目的设置,除本制度已有规定者外,在不违反统一会计核算要求的前提下,民间非营利组织可以根据需要自行确定。 三、对于会计科目名称,民间非营利组织可以根据本组织的具体情况,在不违背会计科目使用原则的基础上,确定适合于本组织的会计科目名称。
四、民间非营利组织在填制会计凭证、登记会计账簿时,应当填列会计科目的名称,或者同时填列会计科目的名称和编号,不得只填科目编号,不填列科目名称。 五、民间非营利组织应当根据本制度有关财务会计报告的编制基础、编制依据、编制原则和方法的要求,对外提供真实、完整的财务会计报告。
民间非营利组织不得违反规定,随意改变财务会计报告的编制基础、编制依据、编制原则和方法,不得随意改变本制度规定的财务会计报告有关数据的会计口径。 六、民间非营利组织的年度和中期财务会计报告,至少应当反映两个年度或两个相关会计期间的比较数据。
第二部分 会计科目名称和编号 顺序号 编 号 名 称 一、资产类 1 1001 现金 2 1002 银行存款 3 1009 其他货币资金 4 1101 短期投资 5 1102 短期投资跌价准备 6 1111 应收票据 7 1121 应收账款 8 1122 其他应收款 9 1131 坏账准备 10 1141 预付账款 11 1201 存货 12 1202 存货跌价准备 13 1301 待摊费用 14 1401 长期股权投资 15 1402 长期债权投资 16 1421 长期投资减值准备 17 1501 固定资产 18 1502 累计折旧 19 1505 在建工程 20 1506 文物文化资产 21 1509 固定资产清理 22 1601 无形资产 23 1701 受托代理资产 二、负债类 24 2101 短期借款 25 2201 应付票据 26 2202 应付账款 27 2203 预收账款 28 2204 应付工资 29 2206 应交税金 30 2209 其他应付款 31 2301 预提费用 32 2401 预计负债 33 2501 长期借款 34 2502 长期应付款 35 2601 受托代理负债 三、净资产类 36 3101 非限定性净资产 37 3102 限定性净资产 四、收入费用类 38 4101 捐赠收入 39 4201 会费收入 40 4301 提供服务收入 41 4401 政府补助收入 42 4501 商品销售收入 43 4601 投资收益 44 4901 其他收入 45 5101 业务活动成本 46 5201 管理费用 47 5301 筹资费用 48 5401 其他费用 第三部分 会计科目使用说明。
会计科目,是指对会计对象按照其具体经济内容,根据运营管理的需要,进行科学、系统分类的项目。
各科目所反映的经济内容,既有严格的界线,又有内在的联系,不能相互混淆。设置会计科目,可用来核算、反映和监督会计核算对象的具体内容,是做好医院会计核算工作的首要条件。
会计科目习惯上也称其为会计账户的名称,是设置账户、进行账务处理的依据。 在医院会计中,要对医院的资产、负债、净资产、收入、支出和收支结余进行更加详细的分类,并按分类的项目设置账户,登记账簿,才能取得会计所需的各种信息资料。
我国医院的经济业务是纷乱、复杂的,这就必须按各不相同的会计要素,将大量的经济业务中内容相同的经济事项归为一类,确定其名称,在同一账页,按同一方式登记。 医院会计的会计科目分为四类,这种分类将医院的结余列入净资产类科目中。
医院会计应按统一的规定,设置和使用会计科目。 为了便于查找和应用会计科目,医院会计科目都采用三位数科目编号。
根据规定,各地根据规定,经 经定会计制度的部门批准补充会计科目的新增编号,不能占用全国统一编号。 医院在应用会计编号时,可以与会计科目名称同时使用,也可以只用会计科目名称,不用科目编号;但不准只用科目编号,不填写会计科目名称。

声明:本网站尊重并保护知识产权,根据《信息网络传播权保护条例》,如果我们转载的作品侵犯了您的权利,请在一个月内通知我们,我们会及时删除。
蜀ICP备2020033479号-4 Copyright © 2016 学习鸟. 页面生成时间:2.951秒