1:团队协作能力:很多人认为一提团队协作能力,就认为是扯淡,正是这种片面的思维决定了你不会是一个很好的创业者。
真正的创业者不是脱离于团队,而是融入于团队,才会发挥自己应有的价值。这方面主要包括一些领导力,高效执行力,团队文化等。
2:目标市场的消费行为与市场调查的能力:你真的了解你的客户吗?加入你的消费市场是美国,那么你真的用心去了解过这个国家的节日,消费市场状况,消费习惯吗?3:商品知识产权的保护意识:仍和一种商品都琳琅满目,如何才能将你的商品区分于其他家的商品?这就需要你为自己的商品证明,也就是所谓的品牌和商标,这样可以保证你的商品不被人所用,捍卫你的知识产权。4:熟记目标市场的税收政策的能力:你知道各国的关税吗,你知道每个产品的出口退税多少吗?如何还不清楚,请马上去了解各国税收政策,比如W8,EIN,VAT等。
5:具备掌握相关市场法律法规的能力:你知道CPSC法规吗,FDA,RoHS,REACH,WEEE,这些你都知道吗?不认识的话,赶紧去脑补吧。6:熟练组合国际物流与报关报检的能力:有哪些便宜高效安全的快递运输方式,你手头有国际快递商的通讯录吗?这些远远不够,一定要建立一个常用服务商的通讯录圈子,比如货代,仓储,报关,报检这些的人脉圈子。
7:多语言系统的掌握能力:你还在为英语过了四级而沾沾自喜吗?醒醒吧,英语只是个基础语言,没事的时候,多学点多语言,对你有益无害。8:产品熟悉及售后服务能力:你真的了解你的产品吗,你知道这个产品的生产流程,材质,用途吗?产品是你的孩子,请你对其百分百掌握,你自己都不懂,你又怎能让你的客户懂呢?如果你对自己的产品不自信,请马上学习各种产品的技术规格,产品描述,应用说明,售后服务知识等。
记住,别人帮不了你!9:财务核算与成本控制的能力:你所售卖的产品的成本,快递成本,包装成本,人工成本,水电费,网费,外汇汇率,利润分析等等,自己要算清楚帐。每个环节都是你有可能赔本的风险点。
10:平台操作能力:跨境电商平台很多,常见的如亚马逊,速卖通,ebay,wish,敦煌网这些,你是否真的了解这些平台的规则呢?你是在跟着规则走还是按照你自己的意愿操作呢?这两种态度获得的结果截然不同哦。11:站外营销的能力:你还在认为Facebook只是个聊天的工具,你还在用Youtube仅仅看美剧,你还仅仅认为Twitter仅仅发个心情吗?朋友,精明的创业者已经在你聊天看美剧的时候联系到客户了。
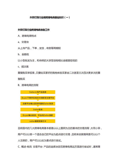
随着跨境电商的发展,越来越多的零售商、传统外贸企业开始接触跨境电商线上零售,逐步打通了品牌出海的计划。
但仍有许多企业尚未开展出口业务,你是否想通过电子商务在与其他企业的竞争中脱颖而出?以下是你需要做的准备工作:
1、熟悉国际贸易的基础知识
在考虑开展电子商务业务的同时,其实也得牢记国际贸易得基本知识。你要付出巨大的努力,因为你面对的是世界上强大的在线出口零售商。包括品牌推广、网页设计、国际运输、合理的退货政策等等,否则你将在这次竞赛中被淘汰。
2、了解客户
在每个社交媒体平台上,都有许多潜在客户,然而没人能够做到把商品卖给每一个人。因此,你要学会筛分客户,把产品卖给优质的客户群体。
针对特定地区或国家,建议你考虑这个地区客户的消费差异、消费习惯以及他们能承担的价格;建立一个在内容,语言和颜色方面具有吸引力的网站;跟进竞争对手的最新动态;此外,你还要考虑运费成本并确保目标客户的承受能力。
3、熟悉外国法规
任何交易市场都会有法规。你必须全部了解,包括海关税费,关税和税收,并且要在服务条款中明确说明这些法规。
同时,你还需要具备节省运输成本的意识,知道何时该支付额外费用加快运输速度,以避免更大的损失。此外,你还应该拥有与各种承运商、经纪人和货运代理商的良好谈判能力。
4、查看业务进展
要留意你的网站,确保流量与业务发展的一致性;留意新访客,可使用网络分析工具确认你是否已经实现了销售目标。
不同的岗位需要掌握的知识并不完全一样,这边就整体的说一遍:
1、目标市场的消费行为与市场调查的能力:
2、商品知识产权的保护意识
3、熟记目标市场的税收政策的能力:
4、具备掌握相关市场法律法规的能力:
5、熟练组合国际物流与报关报检的能力
6、多语言系统的掌握能力
7、产品熟悉及售后服务能力
8、财务核算与成本控制的能力
9、平台操作能力
10、站外营销的能力
跨境电子商务是指分属不同关境的交易主体,通过电子商务平台达成交易、进行支付结算,并通过跨境物流送达商品、完成交易的一种国际商业活动。
跨境电子商务的特征和要点: (一)全球性(Global Forum) 网络是一个没有边界的媒介体,具有全球性和非中心化的特征。依附于网络发生的跨境电子商务也因此具有了全球性和非中心化的特性。
电子商务与传统的交易方式相比,其一个重要特点在于电子商务是一种无边界交易,丧失了传统交易所具有的地理因素。互联网用户不需要考虑跨越国界就可以把产品尤其是高附加值产品和服务提交到市场。
网络的全球性特征带来的积极影响是信息的最大程度的共享,消极影响是用户必须面临因文化、政治和法律的不同而产生的风险。任何人只要具备了一定的技术手段,在任何时候、任何地方都可以让信息进入网络,相互联系进行交易。
美国财政部在其财政报告中指出,对基于全球化的网络建立起来的电子商务活动进行课税是困难重重的,因为:电子商务是基于虚拟的电脑空间展开的,丧失了传统交易方式下的地理因素;电子商务中的制造商容易隐匿其住所而消费者对制造商的住所是漠不关心的。比如,一家很小的爱尔兰在线公司,通过一个可供世界各地的消费者点击观看的网页,就可以通过互联网销售其产品和服务,只要消费者接入了互联网。
很难界定这一交易究竟是在哪个国家内发生的。 这种远程交易的发展,给税收当局制造了许多困难。
税收权力只能严格的在一国范围内实施,网络的这种特性为税务机关对超越一国的在线交易行使税收管辖权带来了困难。而且互联网有时扮演了代理中介的角色。
在传统交易模式下往往需要一个有形的销售网点的存在,例如,通过书店将书卖给读者,而在线书店可以代替书店这个销售网点直接完成整个交易。而问题是,税务当局往往要依靠这些销售网点获取税收所需要的基本信息,代扣代缴所得税等。
没有这些销售网点的存在税收权力的行使也会发生困难。 (二)无形性(Intangible) 网络的发展使数字化产品和服务的传输盛行。
而数字化传输是通过不同类型的媒介,例如数据、声音和图像在全球化网络环境中集中而进行的,这些媒介在网络中是以计算机数据代码的形式出现的,因而是无形的。以一个e-mail 信息的传输为例,这一信息首先要被服务器分解为数以百万计的数据包,然后按照TCP/IP 协议通过不同的网络路径传输到一个目的地服务器并重新组织转发给接收人,整个过程都是在网络中瞬间完成的。
电子商务是数字化传输活动的一种特殊形式,其无形性的特性使得税务机关很难控制和检查销售商的交易活动,税务机关面对的交易记录都是体现为数据代码的形式,使得税务核查员无法准确地计算销售所得和利润所得,从而给税收带来困难。 数字化产品和服务基于数字传输活动的特性也必然具有无形性,传统交易以实物交易为主,而在电子商务中,无形产品却可以替代实物成为交易的对象。
以书籍为例,传统的纸质书籍,其排版、印刷、销售和购买被看作是产品的生产、销售。然而在电子商务交易中,消费者只要购买网上的数据权便可以使用书中的知识和信息。
而如何界定该交易的性质、如何监督、如何征税等一系列的问题却给税务和法律部门带来了新的课题。 (三)匿名性(Anonymous) 由于跨境电子商务的非中心化和全球性的特性,因此很难识别电子商务用户的身份和其所处的地理位置。
在线交易的消费者往往不显示自己的真实身份和自己的地理位置,重要的是这丝毫不影响交易的进行,网络的匿名性也允许消费者这样做。在虚拟社会里,隐匿身份的便利迅即导致自由与责任的不对称。
人们在这里可以享受最大的自由,却只承担最小的责任,甚至干脆逃避责任。这显然给税务机关制造了麻烦,税务机关无法查明应当纳税的在线交易人的身份和地理位置,也就无法获知纳税人的交易情况和应纳税额,更不要说去审计核实。
该部分交易和纳税人在税务机关的视野中隐身了,这对税务机关是致命的。以eBay为例,eBay是美国的一家网上拍卖公司,允许个人和商家拍卖任何物品,到目前为止eBay 已经拥有3000 万用户,每天拍卖数以万计的物品,总计营业额超过50 亿美元。
但是eBay 的大多数用户都没有准确地向税务机关报告他们的所得,存在大量的逃税现象,因为他们知道由于网络的匿名性,美国国内收入服务处(IRS)没有办法识别他们。 电子商务交易的匿名性导致了逃避税现象的恶化,网络的发展,降低了避税成本,使电子商务避税更轻松易行。
电子商务交易的匿名性使得应纳税人利用避税地联机金融机构规避税收监管成为可能。电子货币的广泛使用,以及国际互联网所提供的某些避税地联机银行对客户的“完全税收保护”,使纳税人可将其源于世界各国的投资所得直接汇入避税地联机银行,规避了应纳所得税。
美国国内收入服务处(IRS)在其规模最大的一次审计调查中发现大量的居民纳税人通过离岸避税地的金融机构隐藏了大量的应税收入。而美国政府估计大约三万亿美元的资金因受避税地联机银行的“完全税收保护”而被藏匿在避税地。
(四)即时。
子商务:(Electronic Commerce) 是网络化的新型经济活动,即基于互联网、广播电视网和电信网络等电子信息网络的生产、流通和消费活动,以实现整个商务过程的电子化、数字化和网络化,而不仅仅是基于互联网的新型交易或流通方式。
●网上交易:是指买卖双方利用互联网进行的商品或服务交易,又称“网络贸易”。其常见的形势主要有:企业间交易(B2B)、企业和消费者间交易(B2C)、个人间交易(C2C)、企业和政府间交易(B2G)等。
电子商务分类:●B2B:Business To Business的简称。指这样一种互联网企业以提供互联网展示推广平台的方式,为跨行业的各类企业的国际、国内贸易和即时沟通提供便利,同时也在线下为企业提供市场推广服务,特别是在交易会等场合的市场推广活动,是企业对企业的电子商务。
●B2C: 按电子商务的交易对象分类,即BtoC,全称是Business to Customer,是指企业与消费者之间的电子商务模式。一般以网络零售业为主,主要借助于Internet开展在线销售活动。
●C2C:按电子商务的交易对象分类,即CtoC,全称是Customer to Customer,是指消费者与消费者之间的电子商务模式。由于是个人与个人之间的交易,C2C的特点就是大众化交易。
●B2G:即企业与政府之间通过网络所进行的交易活动的运作模式,该模式由于活动在网上完成,使得企业可以随时随地了解政府的动向,能减少中间环节的时间延误和费用,提高政府办公的公开性与透明度。●B2M:Business to Marketing,面向市场营销的电子商务企业。
B2M电子商务公司根据客户需求为核心而建立起的营销型站点,并通过线上和线下多种渠道对站点进行广泛的推广和规范化的导购管理,从而使得站点作为企业的重要营销渠道。相对于拥有站点的简单电子商务模式,B2M注重的是网络营销市场和企业网络营销渠道的建立,相对于B2B、B2C、C2C的一种全新的电子商务模式。
●M2C:Merchant to Consumer商家对消费者,商家通过网络平台发布该企业的产品或者服务,消费者通过支付费用获得自己想要的。商家最终还是要将产品销售给最终消费者。
此模式是针对B2M的电子商务模式而出现的延伸概念。在M2C环节中,经理人将面对Consumer,即最终消费者。

声明:本网站尊重并保护知识产权,根据《信息网络传播权保护条例》,如果我们转载的作品侵犯了您的权利,请在一个月内通知我们,我们会及时删除。
蜀ICP备2020033479号-4 Copyright © 2016 学习鸟. 页面生成时间:3.261秒